“美莎克”刚走,“海神”又来!预计7日前后影响吉林省

2020-09-04

今年第9号台风“美莎克”

登陆后减弱为热带风暴级

3日20时台风中心移出吉林省

目前位于黑龙江省

中心附近最大风力 8 级,

中心最低气压 975 百帕,

已减弱为温带气旋。



“美莎克”虽走,但余威还在


9月4日午后到9月5日白天,吉林省多云转阴,松原、长春、四平、辽源、吉林、通化、白山、延边、长白山保护区有大到暴雨,部分地方有大暴雨,并伴有短时强降水或雷暴大风等强对流天气,其他地区有中雨。


图片来源:中央气象台


9月5日夜间到9月6日白天,吉林省多云有时阴,白城有大到暴雨,松原、长春、四平有中雨,部分地方有大雨,辽源、吉林、通化、白山有阵雨或雷阵雨。


图片来源:中央气象台


未来24小时,吉林省大部分地区最低气温为16~18°C,最高气温为20~23°C,长春市未来24小时最低气温:18°C,最高气温: 23°C。预计今天(4日)午后到明天(5日)白天,吉林省中西部地区有3级左右偏南风转6~7级偏北风,瞬间风力可达8~9级,其他地区有3级左右转5~6级偏南风。


未来几天还将继续降雨


长 春


吉 林


四 平


辽 源


通 化


白 山


松 原


白 城


延 吉


来势汹汹的“美莎克”虽然过去

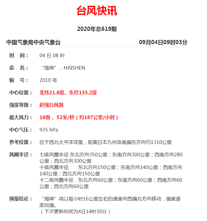
但10号台风“海神”已经生成

目前位于西北太平洋洋面

未来将向西偏北方向移动

初步预计7日前后可能对吉林省产生影响

有了这次遭遇“美莎克”的经历

相信不少吉林的朋友

也见识到了台风的威力

接下来我们全力做好准备

等待“海神”的到来


图片来源:中央气象台


原标题:“美莎克”刚走,“海神”又来!预计7日前后影响吉林省




来源:中央气象台、中国天气网、吉林省气象局